A not well known feature of TFS web access

For those of you thinking that TFS Web Access is only another interface for TFS, I want to signal a couple of interesting feature that are available only in the web interface. When you open a bug for editing, you have a tools menu with an interesting command called State Diagram.

image

Figure 1: Menu command to visualize the State Diagram for the Work Item type

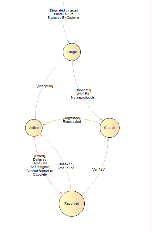
This command will show a diagram showing the state diagram of the Work Item type, and it is really cool to have a graphical idea on how a Bug or other Work Item is handled by this project template. Here is an example;

image

Figure 2: The state diagram for a Bug in my test project

From this diagram you can visualize all the state and transitions available to the Bug, but you can do the same for Requirements or any other Work Item type. At the bottom of the Work Item edit page you can also find the history of the Status of the Work Item with a little graphical image

image

Figure 3: Graphical state transition diagram in the web interface

This picture clearly shows bug lifecycle and can immediately give you an idea of what it happened during its life. This representation could be really useful especially for Bugs, where the state plays an important role.

image

Figure 4: State diagram of a reopened bug

From the state diagram you canverify if a bug was reopened, and for what reason. In Figure 4 we could see that the bug was reopened because of Test Failed.

Alk.